邮箱登录
服务管理
切换导航
新利(中国)
Home
新利官方网页版产品
Products
平台介绍
运维服务
服务案例
免费试用
更多>
运维与服务
Maintain
运维案例
渠道与合作
Cooperation
新闻动态
news
公司新闻
行业新闻
大事记
关于我们
About us
公司简介
发展历程
荣誉资质
团队介绍
客服中心
Service
联系方式
招聘岗位
咨询反馈
福建省银监新利官方网页版平台
项目背景:
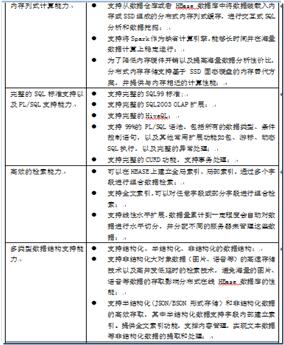
银监会提出银行业“十三五”互联网+、新利官方网页版、云计算发展框架。
在新利官方网页版方面,发挥数据价值,优化客户体验,增加客户黏性,成为“十三五”时期银行信息科技工作面临的重要课题。
在互联网+方面,提出要“构建银行业互联网金融生态,积极推进核心应用体系改造升级,助推银行业务转型升级”。
在云计算方面,要“积极开展云计算架构规划,制定云计算标准,联合建立行业云平台,主动实施架构转型”。
手机买球(中国)官方网站
|
乐投在线平台
|
乐投中国有限公司官网
|
中国NBA压球官方网
|
HTH.COM
|
华体会中国有限公司官网
|
买球(中国)官方网站
|
万象城线上平台
|
新利体育(中国)官方网站
|